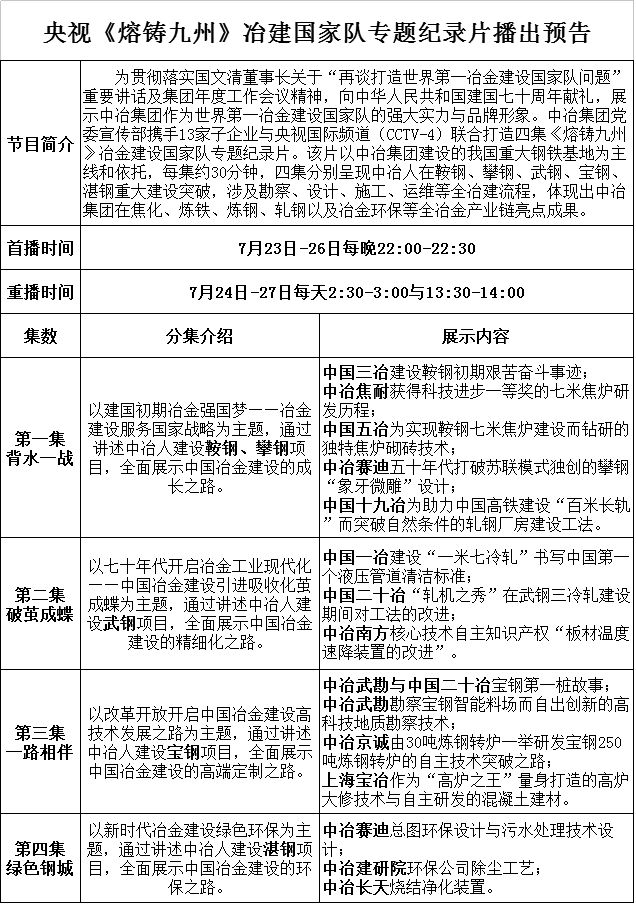
为贯彻落实国文清董事长关于“再谈打造世界第一冶金建设国家队问题”重要讲话精神及集团年度工作会议精神,向中华人民共和国建国七十周年献礼,展示中冶集团作为世界第一冶金建设国家队的强大实力与品牌形象。中冶集团党委宣传部携手13家子企业与央视国际频道(CCTV-4)联合打造四集《熔铸九州》冶金建设国家队专题纪录片。7月23日-26日每晚22:00-22:30首次播出,次日2:30-3:00与13:30-14:00两个时间段重复播出。
该纪录片以中冶集团建设的我国重大钢铁基地为主线和依托,每集约30分钟,以点带面、以今讲史,全面展示中国冶金建设的成长之路、精细化之路、高端定制之路、绿色环保之路。四集分别呈现中冶人在鞍钢、攀钢、武钢、宝钢、湛钢重大建设突破,涉及勘察、设计、施工、运维等全冶建流程,体现出中冶集团在焦化、炼铁、炼钢、轧钢以及冶金环保全钢铁产业链亮点成果。
纪录片自3月启动勘景拍摄,到7月制作完成,历时四个多月,拍摄了中冶建研院、中冶京诚、中冶赛迪、中冶南方、中冶焦耐、中冶长天、中冶武勘、中国一冶、中国三冶、中国五冶、中国十九冶、中国二十冶、上海宝冶等十三家子企业,采访亲历项目的几十名专家与建设者,是新中国冶金建设事业70余年来首个系统介绍和展示冶金建设国家队成长历程和光辉成果的专题纪录片,具有重要的历史意义和时代价值。
首播时间:央视国际频道(CCTV-4)7月23日-26日每晚22:00-22:30《走遍中国之熔铸九州》栏目
重播时间:央视国际频道(CCTV-4)7月24日-27日每日2:30-3:00与13:30-14:00《走遍中国之熔铸九州》栏目


内网门户
企业邮局
集中采购